2024-08-30
近日,我校生物工程学院王华楠教授团队在生物医用材料领域再出新成果,证明微调细胞体积诱导M1促炎巨噬细胞向抗炎M2表型极化的可行性,并且这种免疫调节作用由JAK / STAT信号通路介导,同时还提出了这种PEG 诱导的体积调控方法在治疗骨关节炎(OA)方面的可行性。该研究成果以《细胞体积调控通过JAK/STAT信号通路影响巨噬细胞介导的炎症反应》(Cell volume regulation modulates macrophage-related inflammatory responses via JAK/STAT signaling pathways)为题,发表在生物材料领域顶级期刊《生物材料学报》(Acta Biomaterialia)上。

图1.通过调节细胞体积介导巨噬细胞相关炎症反应的示意图
细胞体积作为细胞响应外部环境信号而产生表观变化的关键物理参数,已被证明可以影响细胞的命运。然而,其对巨噬细胞的行为和巨噬细胞介导的炎症反应的影响目前仍较少被研究。为此,本文通过调节聚乙二醇(PEG)浓度来诱导巨噬细胞的体积变化,证明细胞体积变化可以调节巨噬细胞由趋炎表型向抗炎表型极化。研究结果发现减小巨噬细胞的体积可以诱导非极化巨噬细胞(M0)和促炎巨噬细胞(M1)上调抗炎标志物(如Arg-1)的表达,同时下调促炎因子等的表达。机制研究表明通过细胞体积变化引起的巨噬细胞极化可能由JAK/STAT信号通路介导。进一步,本文提出添加PEG实现的巨噬细胞极性调控策略可作为关节腔直接注射剂用于骨关节炎的治疗,并初步验证了该治疗策略的可行性,通过PEG的关节腔直接注射可显著减少关节炎恶化进程,并证明了其治疗早期滑膜炎的有效性。

图2.调节具有不同PEG浓度的培养基中巨噬细胞的形态和体积变化

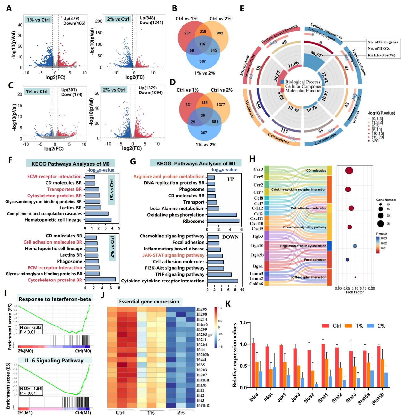
图3.通过调整PEG浓度,对不同体积的巨噬细胞进行全转录组RNA测序分析
近年来,王华楠教授团队主要从事生物医用材料和再生医学领域的研究工作,研究工作主要围绕水凝胶生物材料研发、微流控芯片技术、3D生物打印技术、细胞微环境研究等领域,并在生物材料临床转化方面做出创新成果。
该论文第一单位为大连理工大学生物工程学院,王华楠教授为论文通讯作者,第一作者为生物工程学院硕士研究生杨雪莹。该论文的发表得到了国家自然科学金、国家重点研发计划、大连市杰出青年基金等的支持。
论文全文链接:https://authors.elsevier.com/c/1jcK06CFjZU1ke
来源:生物工程学院
编辑:于舒雯
最新动态