2024-11-26
近日,我校生物工程学院杨君教授团队与中国农业科学院农业基因组研究所杨青研究员团队合作,在纳米材料科学领域TOP期刊《美国化学会·纳米》(ACS Nano)上在线发表了题为“仿细胞外囊泡的嵌合纳米载体设计及其对dsRNA的递送以实现基于喷雾诱导基因沉默的作物保护”(Extracellular Vesicles Mimetic Design of Membrane Chimeric Nanovesicles for dsRNA Delivery in Spray-Induced Gene Silencing for Crop Protection)的研究论文。我校博士生张正为本论文的第一作者,杨君教授和杨青研究员为共同通讯作者。
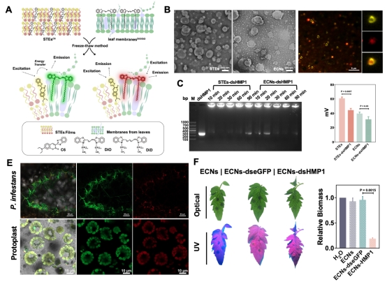
喷雾诱导基因沉默(Spray-Induced Gene Silencing,SIGS)是一种极具潜力的非转基因RNA干扰策略,近年来在农业病虫害防控领域备受瞩目。其原理是通过外源喷雾靶向特定基因的双链RNA(dsRNA),触发病原体或植物内的RNA干扰途径,抑制特定基因的表达,最终实现杀灭病原体或提升作物抗病能力的目标。基于SIGS策略开发的喷雾型RNA农药具有环境友好、精准靶向、研发周期短、应用场景多等优势,但在实际应用中也面临诸多挑战。例如,在自然环境里,RNA药物极易被降解;在进入有害生物体内的过程中,会遭遇有害生物体壁或细胞壁屏障的阻挡,且受到生物体内微环境以及降解酶系统的干扰,导致RNA药物稳定性差、递送效率低、诱导基因沉默效果不佳等问题。因此,开发一种能够稳定负载并高效递送dsRNA药物的载体系统成为推动SIGS策略广泛应用的关键。

研究团队从细胞间“物流系统”——细胞外囊泡(Extracellular Vesicles,EVs)的结构和功能上获得启发,创新性地设计了一种由非磷脂阳离子脂质体(STEs)与植物叶片细胞膜提取物融合而成的新型嵌合纳米囊泡(Extracellular Vesicle Mimetic Chimeric Nanovesicles,简称 ECNs),并深入探究了其作为喷雾型RNA药物载体在作物保护方面的潜在应用价值。结果显示,ECNs巧妙整合了阳离子脂质体稳定负载dsRNA的能力与细胞膜组分高生物相容性的优点。以番茄晚疫病菌(Phytophthora infestans)为例,建立了靶向致病菌关键基因的喷雾型RNA药物体系,实现了药物的高效稳定装载与递送,并成功诱导病原菌基因沉默,实现对植物病害的有效治理。这一成果为解决SIGS策略在实际应用中的核心难题和开发新一代环境友好型RNA农药递送载体提供了新思路和新方法。
该研究得到“十四五”重点研发计划项目和国家自然科学基金等支持。
来源:生物工程学院
编辑:李梦瑶 常思萌
最新动态