2025-09-05作者:刘军山
近日,2025年中国大学生机械工程创新创意大赛:第六届“明石杯”微纳传感技术与智能应用赛总决赛在烟台举行,我校参赛学子获得一等奖1项、二等奖3项、三等奖4项,获奖数量在参赛高校中名列前茅。

大赛由中国机械工程学会主办,入选《全国普通高校学科竞赛排行榜》,是教育部认可的57项全国性大学生竞赛项目之一。
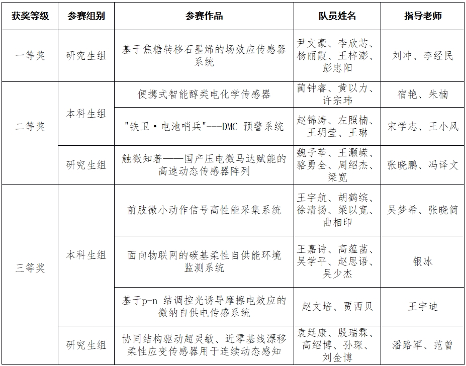
本届大赛以“微纳创芯万物智联”为主题,吸引了来自全国198所高校和研究所的860支队伍。经过形式审查、省赛和区域赛,共369支队伍进入全国总决赛。我校尹文豪团队获得研究生组一等奖,蔺钟睿团队、赵锦涛团队获得本科生组二等奖,魏子莘团队获得研究生组二等奖,王宇航团队、王嘉诗团队、赵文培团队获得本科生组三等奖,袁廷康团队获得研究生组三等奖。


获奖学生名单如下:

来源:机械工程学院
编辑:王增强
最新动态