2023-02-19
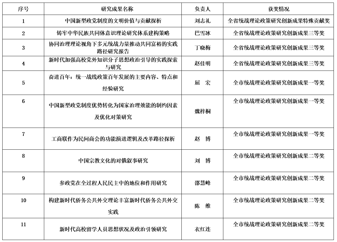
近日,省委统战部、市委统战部先后通报了全省、全市统战理论政策研究创新成果。我校多项研究成果获得表彰。
其中,刘志礼等负责的《中国新型政党制度的文明价值与贡献探析》荣获全国统战理论政策研究创新成果三等奖。全省仅2项研究成果获此殊荣。4项研究成果获得省级表彰,7项研究成果分别荣获全市统战理论政策研究创新成果一、二等奖。

学校历来高度重视统战理论与实践研究工作,2004年11月在大连市委统战部的大力支持下,成立了大连市统一战线理论研究会大连理工大学研究基地暨大连理工大学统一战线理论研究中心,形成了较强的研究团队。2022年度,学校统战部积极组织专家学者,围绕统一战线基本理论、多党合作、参政党建设、党外知识分子工作、民族宗教等开展研究并取得系列研究成果,为做好学校统战工作提供了理论支撑。
来源:党委统战部
编辑:于舒雯
最新动态