2023-11-07作者:李扬
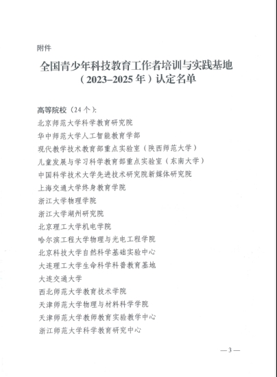
近日,中国青少年科技教育工作者协会发布全国青少年科技教育工作者培训与实践基地认定名单,生物工程学院申报的生命科学科普教育基地位列其中。

“全国青少年科技教育工作者培训与实践基地(2023-2025年)”认定命名工作,由中国青少年科技工作者协会开展,旨在落实《全民科学素质行动规划纲要(2021-2035年)》,充分发动社会科教资源,推进青少年科技教育工作者队伍建设,助力青少年科技教育工作者高质量发展。

全国青少年科技教育工作者培训与实践基地(2023-2025年)的成立,标志着学院在强化服务社会科普能力和影响力上又迈向一个新的里程碑。学院将以此为契机,不断加强全国青少年科技教育工作者培训与实践基地的建设和管理,通过开展多样化的实践项目,突出学院在科学与技术教育领域的学科优势,持续提升青少年科技教育工作者的专业素养和实践能力,促进学院在人才创新能力培养和社会科普教育方面取得高质量发展。
基地简介
我校生命科学科普教育基地位于生物工程学院,占地建筑面积14000㎡,其中科普展教面积2490㎡,拥有科普和展教设备逾上千台(套),科普设备总资产1.2亿元,可以满足不同层次的科普和科技教育实践活动要求,2021年获批为大连市科普基地。基地依托智能生物制造教育部重点实验室、辽宁省生物实验教学示范中心、辽宁省分子识别与成像重点实验室、辽宁省蛋白质修饰与疾病发生重点实验室,以及多个大连市重点实验室和大工生物分析测试中心等优秀教学科研平台资源,软硬件资源雄厚。

基地深入贯彻国家提出“科技创新、科学普及是实现创新发展的两翼,要把科学普及放在与科技创新同等重要的位置”的重要思想,利用学院一流的学科专业平台,面向公众广泛开展“知微育见”科普讲堂、国家级主题科普开放日等活动,通过搭建社会服务实践、科研实践、网络实践等平台,在服务社会的同时,充分发挥高校文化高原的社会作用,形成特色鲜明的体验项目。

近年来,基地在“理论教学与实践教学为一体、课内与课外为一体”的人才培养理念下,组织学生参加合成生物学领域的国际顶级赛事iGEM(国际基因工程机器大赛),并连续四年获得金奖。带领学生参加挑战杯、“互联网+”大学生创新创业大赛等国家级生命科学相关的各类赛事,进一步提高了学生的创新能力和团队协作精神,也为学生科普实践提供素材,建立以专业竞赛促创新、促实践的新思路。

来源:生物工程学院
编辑:常思萌 郭柏辉
审核:王增强
最新动态