2022-10-13
10月13日,最新一期出版的世界顶级期刊《自然》(Nature)发表了中国农业科学院/大连理工大学生物工程学院杨青教授团队和中国科学院龚勇研究员的重要研究成果:通过解析大豆疫霉菌几丁质合成酶的冷冻电镜结构,首次揭示了几丁质生物合成的完整过程,并阐明了尼克霉素抑制几丁质生物合成的机制。这是我国农药研究领域首篇发表在《自然》的论文。

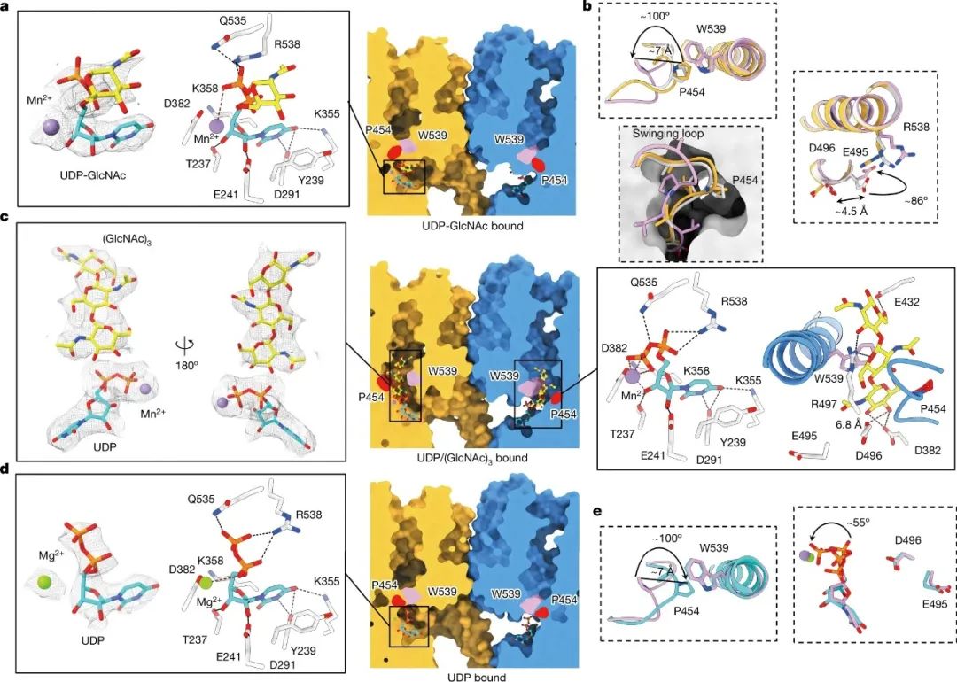
几丁质是由N-乙酰氨基葡萄糖构成的天然生物高分子,是真菌细胞壁、昆虫表皮等结构的重要组成部分,对许多危害农业生产的害虫、病菌、卵菌来说都是不可或缺的。几丁质的合成是一个古老且保守的途径,对大部分含几丁质生物的生存繁殖都至关重要,几丁质合成酶正是这一途径中最为关键的一环。几丁质广泛存在于农业害虫、病菌中,但并不存在于植物和哺乳动物当中,因此几丁质合成酶一直是创制高效、安全、生态友好农药的重要靶标之一。此前人们一直未能获取几丁质合成酶的三维结构,这导致了几丁质合成酶的结构—功能关系不明确,严重阻碍了针对该酶设计新的农药品种。

针对这一问题,杨青教授团队通过冷冻电镜技术解析了4个不同催化状态的几丁质合成酶三维结构,它们分别代表了酶的自由状态、与底物结合状态、几丁质链结合状态以及产物结合状态。该研究首次揭示了几丁质合成酶的工作机制:几丁质合成酶首先将供体底物上的糖基转移到受体几丁质糖链上,之后新生成的几丁质糖链通过细胞膜上的“跨膜转运”通道释放到细胞外,释放的几丁质链最后自发组装成几丁质纳米纤维。

该研究还进一步探明了几丁质合成酶与活性小分子尼克霉素结合的模式,解释了尼克霉素抑制几丁质生物合成的机制,为靶向几丁质合成的绿色农药开发提供了基础性、关键性的信息,使得以几丁质合成酶为分子靶标精准开发新型绿色农药成为科学可行的方案,具有重要的理论和应用价值。


中国农业科学院植物保护研究所为论文的第一完成单位,植保所陈威副研究员(大工校友)、北京工业大学曹鹏教授和大连理工大学刘元盛博士为本文共同第一作者,杨青教授和龚勇研究员为共同通讯作者。中国农业科学院深圳基因组研究所于爱玲博士后、陈磊博士后(大工校友),大连理工大学王栋博士,天津大学尉迟之光教授、Rajamanikandan Sundarraj博士后,以及德国锡根大学Hans Merzendorfer教授也参与了本文的研究。该研究得到国家自然科学基金重点项目、国际(地区)合作与交流项目、中国农业科学院农业科技创新工程、深圳市科技计划项目及深圳市大鹏新区科技创新与产业发展专项资金等项目的资助。
来源:生物工程学院
编辑:于舒雯
最新动态